持續創新,共創共享
▋鐵騎力士集團臭氣處理 項目概況/Project Overview
本項目主要是針對污水處理站產生的廢氣進行處理。污水處理站廢氣主要成分為硫化氫、氨 氣等,利用負壓收集管路將污水站的集水池、格柵渠、調節池、初沉池、污泥池、氣浮機、厭氧 池的臭氣進行收集,輸送至臭氣處理系統中。
▋鐵騎力士集團臭氣處理 設計范圍/Design scope
廠區污水處理站的廢氣收集系統至廢氣排放口; 本方案涉及廢氣處理工藝流程設計、土建設施設計、設備配置、電氣設計、投資估算、運行 費用分析、系統安裝、調試、驗收、質保等。
▋鐵騎力士集團臭氣處理 編制原則/Principles of organization
(1) 遵照國家對環境保護制定的有關規范、標準及規定。
(2) 采用先進技術、高效節能、效果穩定的處理工藝,確保廢氣處理達標排放和滿足長期使用。
(3) 妥善處理廢氣處理過程中產生的廢物,避免造成二次污染。
(4) 選擇高效節能、運行可靠、管理方便、維修簡便的處理設備。
(5) 合理布置設備,減少工程投資,工藝能靈活運行,降低日常處理費用。
(6) 實現自動化管理,做到技術先進、經濟合理、運行可靠、操作方便。
▋鐵騎力士集團臭氣處理 本項目采取的工藝路線/Process route
通過上述廢氣處理各種工藝描述,從適用性、經濟性的各方面的對比,具體采用何種處理工 藝對廢氣進行處理,取決于污水處理系統的運行和維護能力、處理對象、廢氣的流量、廢氣物質 的性質特征和濃度等。
通過對現有處理技術的適用性及經濟性分析,結合污水處理區域的實際廢氣特點及處理設施 情況,針對本項目處理的臭氣組成復雜、濃度高、處理量小的特點,單獨采用上述某種工藝技術 是無法達到有效治理效果的,宜選用組合式處理路線。
本著技術成熟、運行安全可靠的原則,結合廢氣特點、污水站現狀、凈化效率高、運行成本 低的要求,本項目采用一體化臥式洗滌除臭裝置+風機+15m 高空排放處理工藝,確保廢氣能達到 現行嚴格排放標準的排放要求。
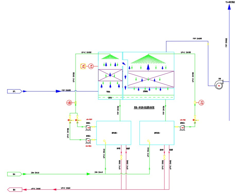
▋鐵騎力士集團臭氣處理 除臭工藝流程/Deodorization process flow

一體化臥式洗滌除臭裝置主要分為兩部分:化學洗滌段和生物洗滌段;
惡臭氣體在后端風機 的抽吸作用下,首先進入化學洗滌段,化學洗滌段內噴灑的氫氧化鈉溶液,通過酸堿中和、水洗 作用去除廢氣中的部分酸性惡臭組分、易溶于水的物質和灰塵;
臭氣經過一級洗滌后再進入生物 洗滌段,生物洗滌段噴灑介質為生物除臭劑,利用微生物實現臭氣的凈化,處理后的臭氣經過 15m 排氣筒達標排放。
經典案例
LvFeng HuanBao
河南綠豐環保已經為100+企業解決水治理難題 / 按照國家排放標準 / 持續穩定達標運行



掃二維碼 微信關注
詳細咨詢
聯系綠豐環保
12年專注食品工業水治理一站式服務
在這里統統幫您解決!
地址:河南省新鄉市國家863新鄉科技產業園T12
15343739724